一张图看懂广东省汽车产业集群
从盖世全球汽车产业大数据地图来看,广东汽车产业集群已形成以核心城市引领、产业链协同推进、创新要素持续集聚的发展格局,在中国汽车产业向高端化、电动化转型过程中占据重要位置。

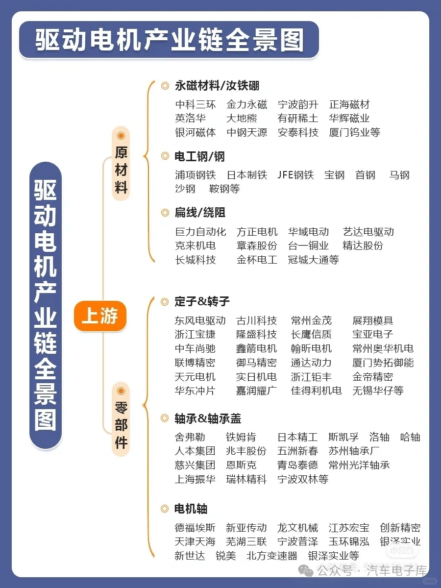
图片来源于网络,如有侵权,请联系删除
从地域分布看,广东汽车产业呈现出珠三角核心集聚、辐射带动全域发展的特征。以广汽集团、比亚迪等整车企业为代表,叠加动力电池、智能化等关键配套环节,逐步构建起覆盖主要技术路径的产业体系。深圳、广州、东莞构成产业发展的核心支点,佛山、肇庆等城市在关键零部件配套方面发挥重要作用,而粤东、粤西地区则成为产业梯度转移与承接的重要载体。这种“核心引领、多点协同”的空间布局,在提升产业协同效率的同时,也为区域协调发展提供了支撑。

图片来源于网络,如有侵权,请联系删除
在产能规划层面,广东呈现出传统车企与新势力并行发展的态势。面向2026年的产能布局,广汽丰田、广汽本田等整车企业仍维持较大规模,单体规划产能均处于接近百万辆或以上水平。与此同时,小鹏汽车等新势力车企的规划产能持续提升,并与比亚迪的新能源产能形成协同。这种“双轨并行”的发展路径,在巩固传统燃油车产业基础的同时,也为规模化发展预留了空间。
从产品结构看,广东汽车产业在主要品类和关键制造环节已形成较为完整的供应体系。在电动化领域,以弗迪电池为代表的动力电池企业构建了覆盖电芯、电池系统及配套环节的本地供应能力,新能源核心部件产业基础不断夯实;在领域,依托电子信息产业优势,广东在智能辅助驾驶、智能座舱及车载软件等方向集聚了一批具备系统开发与工程化能力的企业,相关技术加速走向应用;整体而言,广东汽车产业链条完整、分工清晰,在全国汽车产业体系中具有重要影响力,并深度融入全球汽车产业分工体系。
当前,广东汽车产业集群正处于规模扩张与技术演进并行推进的阶段。未来,有必要进一步强化广州、深圳的技术外溢与协同带动能力,引导粤东、粤西地区在承接产业转移过程中实现“创新式落地”。同时,依托既有产业基础,加大在车规级芯片、固态电池等前沿方向的持续投入,推动产业集群由“规模优势”向“技术优势”稳步演进,在全球汽车产业格局重塑过程中争取更主动的位置。
1.本站遵循行业规范,任何转载的稿件都会明确标注作者和来源;2.本站的原创文章,请转载时务必注明文章作者和来源,不尊重原创的行为我们将追究责任;3.作者投稿可能会经我们编辑修改或补充。
